歡迎關注廣州市高科通信技術股份有限公司!
中文
|
English
關于我們
about us
新聞資訊
news
產品中心
Products
解決方案
solution
支持服務
Support
渠道招募
Investor
加入我們
join us
EN
公司簡介
公司概況
公司高管
發展歷程
榮譽資質
品牌文化
企業文化
企業活動
社會責任
聯系我們
公司新聞
行業動態
通信事業部
IMS接入終端產品系列
5G無線接入終端產品系列
融合通信產品系列
配套應用軟件&系統
智慧城市事業部
智慧監所實戰平臺
管教談話錄音錄像
監室智能終端管理系統
監管場所視頻智能分析系統
遠程提訊會見綜合管理系統
交通集成指揮調度平臺
交通信號聯網控制平臺
視頻監控管理平臺
高科樓宇AI智能體
樓宇AI智能體
通信事業部
5G FWA產品解決方案
IMS接入終端系列解決方案
政企用戶寬帶、語音解決方案
政企用戶光傳產品解決方案
智慧城市事業部
智慧新監管全要素全流程數字化
平安城市
社會綜合治理
智慧執法辦案
智慧交通
服務團隊
服務理念
服務網絡
服務標準
服務機制
公司治理
管理層簡介
主要股東
公司制度
公司公告
渠道招募
員工成長
員工福利
培養與晉升
校園招聘
宣講行程
招聘流程
校招動態
招聘崗位
社招職位
社招動態
招聘崗位
首頁
關于我們
公司簡介
品牌文化
社會責任
聯系我們
新聞資訊
公司新聞
行業動態
產品中心
通信
智慧城市
解決方案
通信事業部
智慧城市事業部
支持服務
服務團隊
在線下載
投資者關系
公司治理
公司公告
投資者服務
加入我們
員工成長
校園招聘
社招職位
解決方案
解決方案
通信事業部
智慧城市事業部
5G FWA產品解決方案
IMS接入終端系列解決方案
政企用戶寬帶、語音解決方案
政企用戶光傳產品解決方案
方案咨詢
您的姓名
*
聯系電話
*
電子郵箱
*
聯系地址
*
您的留言
*
提交
解決方案
solution
通信事業部
5G FWA產品解決方案
IMS接入終端系列解決方案
政企用戶寬帶、語音解決方案
政企用戶光傳產品解決方案
智慧城市事業部
平安城市
智慧交通
社會綜合治理
智慧執法辦案
智慧新監管全要素全流程數字化
當前位置:
首頁
>
解決方案
>
通信事業部
>
5G FWA產品解決方案
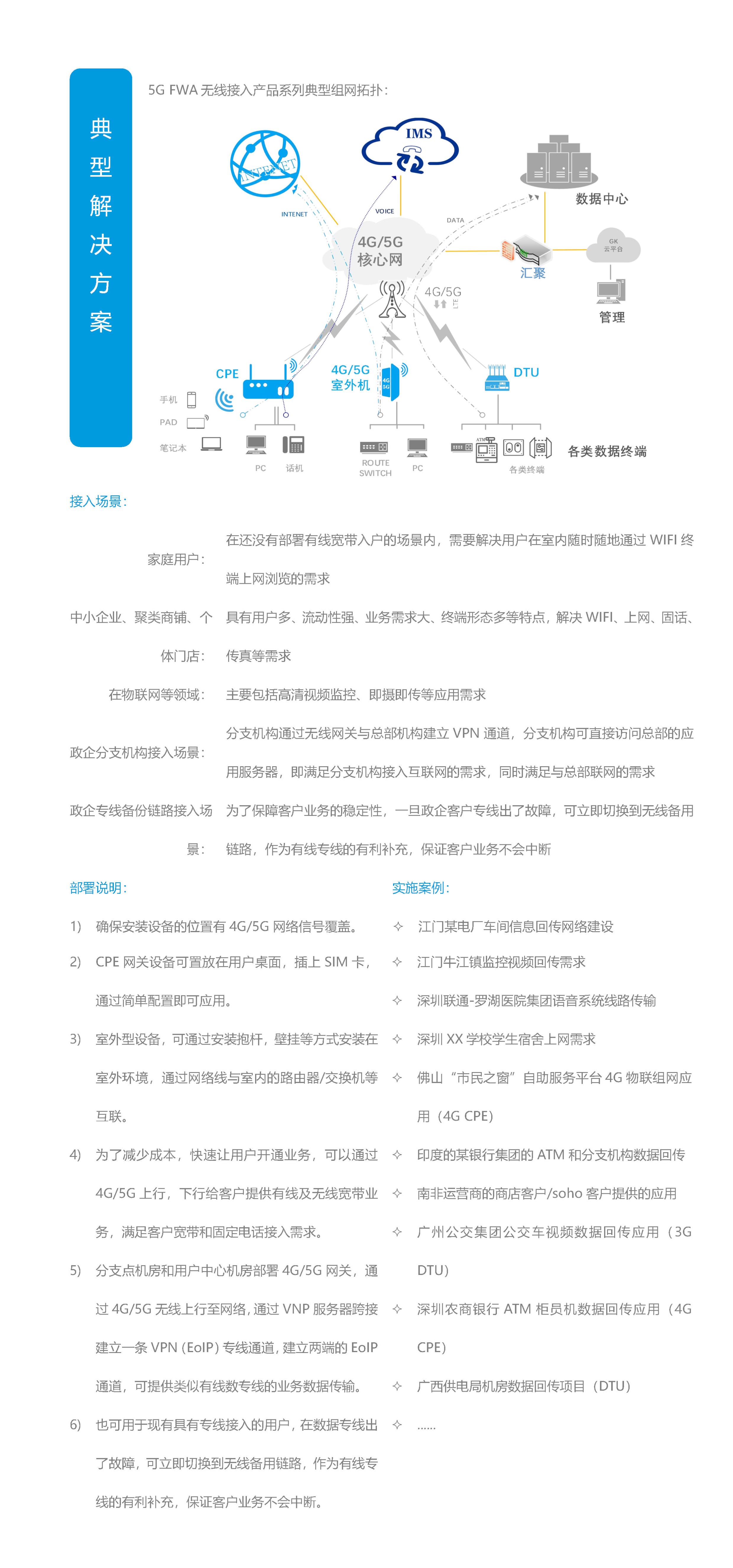
5G FWA產品解決方案
方案咨詢
上一篇:
沒有了
下一篇:
沒有了
返回列表
地址:廣州市天河區高普路168號廣州高科科技園
電話:020-82598555
傳真:020-82599989
關于我們
公司簡介
品牌文化
社會責任
聯系我們
新聞資訊
公司新聞
行業動態
產品中心
通信事業部
智慧城市事業部
解決方案
通信事業部
智慧城市事業部
支持服務
服務團隊
投資者關系
公司治理
公司公告
投資者服務
加入我們
員工成長
校園招聘
社會招聘
關于我們
公司簡介
品牌文化
社會責任
聯系我們
新聞資訊
公司新聞
行業動態
產品中心
通信事業部
智慧城市事業部
解決方案
通信事業部
智慧城市事業部
支持服務
服務團隊
投資者關系
公司治理
公司公告
投資者服務
加入我們
員工成長
校園招聘
社會招聘
Copyright ©2019 廣州市高科通信技術股份有限公司. |
粵公網安備 44010602000816號
|粵ICP備05140761號|
Powered by vancheer
|信息產業部備案管理系統
法律聲明
網站地圖
隱私條款
友情鏈接
關注公眾號
掃描二維碼,
掌上關注最新動態
在線客服:
客服一
客服二
公司總機:
020-82598555
全國服務熱線:
95105695